单总线数据通路

实验目的

  1. 理解运算器数据通路的组成结构;

  2. 掌握运算器的工作原理和信息传递的控制过程。

实验原理

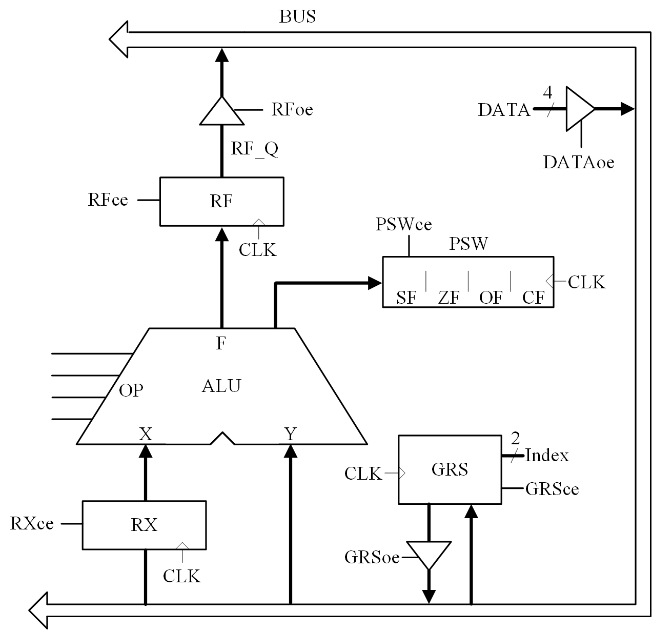
单总线数据通路实验原理如图 1所示。因为完成一次运算需要几个时钟周期,故也称为多周期数据通路。

多周期数据通路_300dpi
图 1. 运算器数据通路

本实验的ALU在前面实验的基础上, 增加了控制信号的译码电路,将10种算术逻辑运算编码为4位的ALUop,下表给出了ALUop编码与运算功能的对应关系。

ALUop

ALU运算

0000

传送X(MOV)

0001

加法(ADD)

0010

减法(SUB)

0011

逻辑与(AND)

0100

逻辑或(OR)

0101

逻辑异或(XOR)

0110

算术右移(ASR)

0111

左移(SHL)

1000

逻辑非(NOT)

1001

加1(INC)

1010

减1(DEC)

通用寄存器组GRS(General Register Set)包含4个4位的通用寄存器R0~R3,用来存放参加运算的操作数和运算结果。

PSW存放ALU运算结果的特征标志。RX和RF是暂存器。图 1中没有标出RX、RF和PSW的RESET信号。

清单 1给出了虚拟实验板(VirtualBoard)模块的主体代码,其中实例化了ALU、GRS等各个子模块。两个核心模块ALU和寄存器组均已在前面的实验中完成,这里将它们封装成独立的模块。RX和RF是两个数据寄存器。PSW是一个4位的专用寄存器,用来保存运算结果的4个特征标志位。RX、RF和PSW均可用DataReg模块实例化。

清单 1. 数据通路
//各模块间连线信号
wire [3:0] BUS, RX_Q, F, RF_Q, GRS_Q;
wire [3:0] FLAG, PSW_Q;

//模块实例
ALU #(4) ALU_inst(.iOp(ALUop), .iX(RX_Q), .iY(BUS), .oF(F), .oFlag(FLAG), .Cin(PSW_Q[0]));
GRS #(4) GRS_inst(.iD(BUS), .oQ (GRS_Q), .Load(GRSce), .Clk(clk), .Index(INDEX));
DataReg #(4) RX_inst(.oQ(RX_Q), .iD(BUS), .Clk(clk), .Load(RXce), .Reset(reset));
DataReg #(4) RF_inst(.oQ(RF_Q), .iD(F), .Clk(clk), .Load(RFce), .Reset(reset));
DataReg #(4) PSW_inst(.oQ(PSW_Q), .iD(FLAG), .Clk(clk), .Load(PSWce ), .Reset(reset));

//三态缓冲器逻辑描述
assign BUS = RFoe   ? RF_Q  : 4'bzzzz;
assign BUS = GRSoe  ? GRS_Q : 4'bzzzz;
assign BUS = DATAoe ? DATA  : 4'bzzzz;

预习要求

阅读理解HDL代码。

实验任务

多周期数据通路的重点是理解运算的实现过程。设计验证方案完成以下验证操作以完全理解数据通路的信息传递、信息加工过程。在实验报告中列表写出每一步操作需要设置的开关及数据通路上各部件的状态。

  1. 将2个数据存入R1、R2寄存器

  2. 完成双操作数运算

  3. 寄存器传送

  4. 移位运算

  5. 单操作数运算